岳阳市不动产登记中心
登录
注册
欢迎
个人中心
退出
首页
网上办事
网上查询
信息公开
机构简介
政策法规
行业动态
通知公告
业务公示
示范文本
业务流程
办事指南
便民服务
常见问题
服务网点
地籍图查询
房源发布
房源挂牌
房屋租赁
下载中心
表格下载
工具下载
首页
>>
信息公示
>>
办事指南
>> 正文
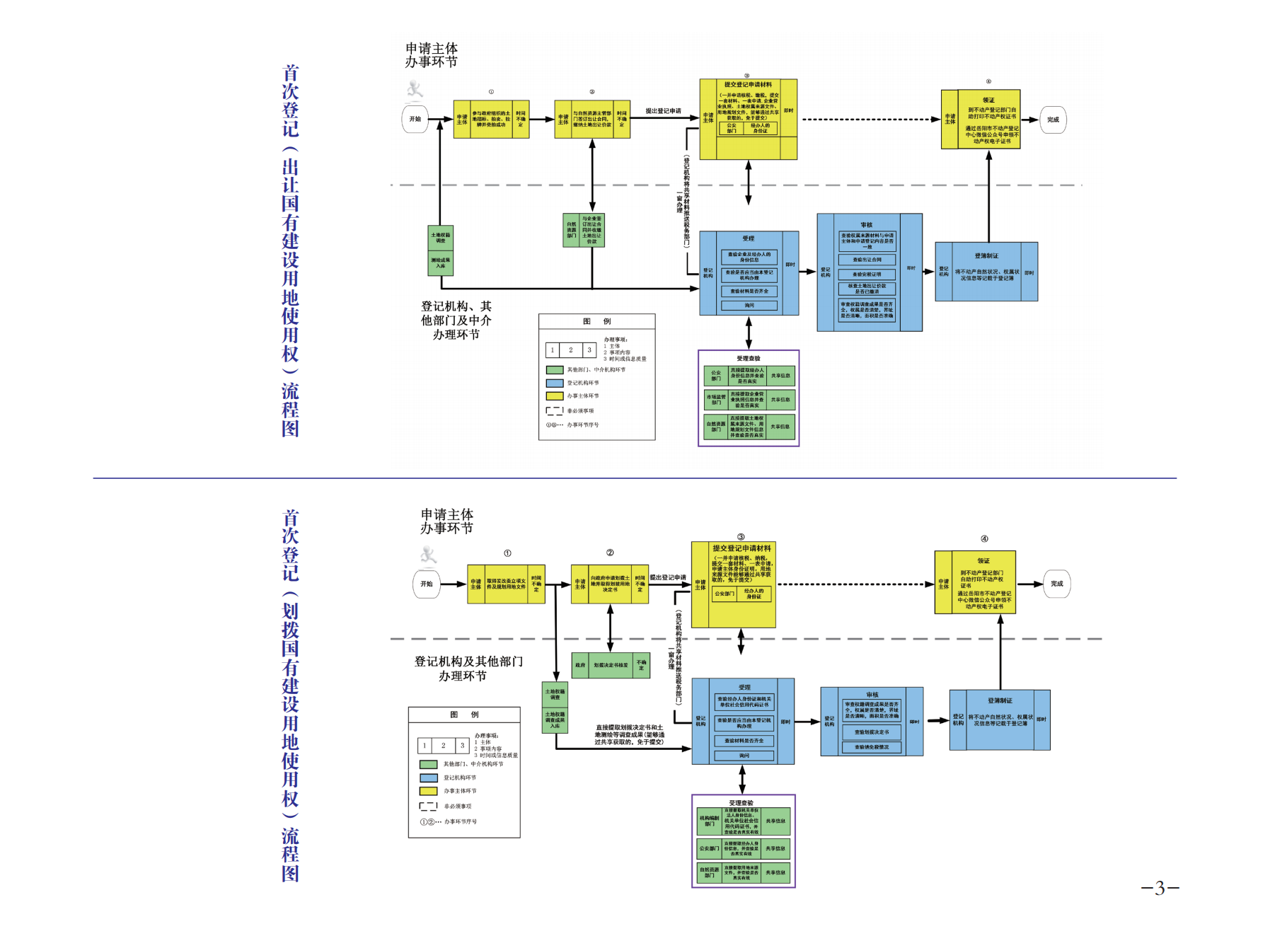
首次登记(国有建设用地使用权)
发布日期:2024-09-25
下载列表
微信扫描关注